○赤平市空家等の適正管理に関する条例施行規則
令和元年12月27日
規則第21号
(趣旨)
第1条 この規則は、空家等対策の推進に関する特別措置法(平成26年法律第127号。以下「法」という。)及び赤平市空家等の適正管理に関する条例(令和元年条例第31号。以下「条例」という。)の施行に関し、必要な事項を定めるものとする。
(定義)
第2条 この規則において使用する用語の意義は、法及び条例において使用する用語の例による。
(立入調査)
第3条 法第9条第3項の規定による通知は、立入調査実施通知書(様式第1号)により行うものとする。
2 法第9条第4項に規定する身分を示す証明書は、立入調査員証(様式第2号)とする。
(助言又は指導)
第5条 法第13条第1項の規定による指導は、管理不全空家等に関する指導書(様式第4号の2)により当該空家等の所有者等に通知するものとする。
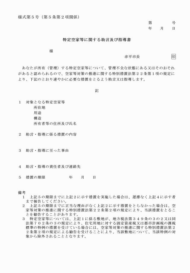
2 法第22条第1項の規定による助言又は指導は、特定空家等に関する助言及び指導書(様式第5号)により当該空家等の所有者等に通知するものとする。
(勧告)
第6条 法第13条第2項の規定による勧告は、管理不全空家等に関する勧告書(様式第5号の2)により行うものとする。
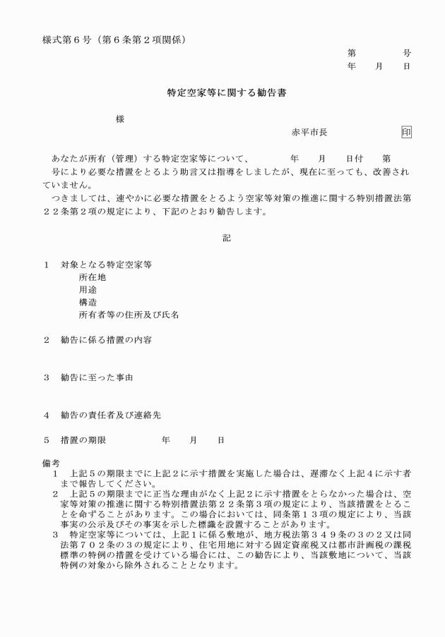
2 法第22条第2項の規定による勧告は、特定空家等に関する勧告書(様式第6号)により行うものとする。
(命令)
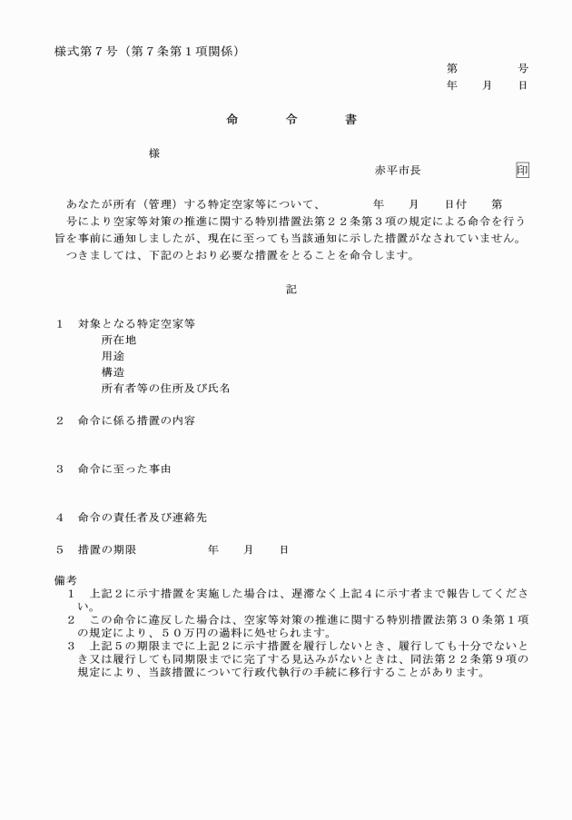
第7条 法第22条第3項の規定による命令は、命令書(様式第7号)により行うものとする。
2 法第22条第4項の通知書は、命令に係る事前通知書(様式第8号)とする。
3 法第22条第4項の意見書は、命令に係る事前通知に対する意見書(様式第9号)とする。
4 法第22条第3項に規定する者は、法第22条第4項及び第6項の代理人を選任しようとするときは、書面によりその旨を届け出なければならない。
5 前項の代理人がその資格を失ったときは、当該代理人を選任した者は、書面によりその旨を市長に届け出なければならない。
6 法第22条第5項の規定による請求は、命令に係る意見聴取請求書(様式第10号)により行うものとする。
7 法第22条第7項の規定による通知は、命令に係る意見の聴取通知書(様式第11号)により行うものとする。
8 法第22条第6項に規定する者は、意見の聴取に際して、法第22条第8項の規定により証人を出席させようとするときは、あらかじめ書面によりその旨を届け出なければならない。
(行政代執行)
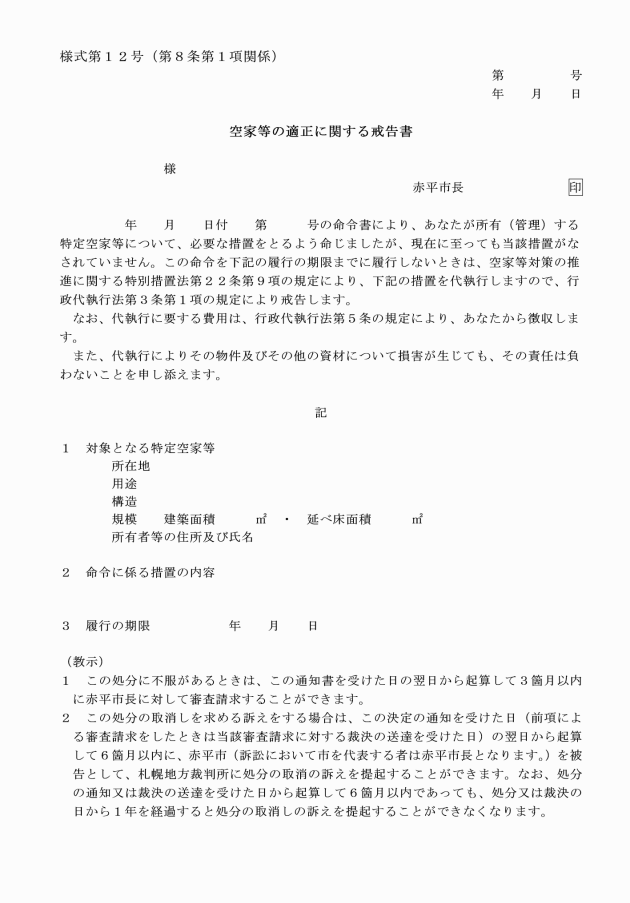
第8条 法第22条第9項の規定による代執行(以下「代執行」という。)に係る行政代執行法(昭和23年法律第43号)第3条第1項の規定による戒告は、空家等の適正に関する戒告書(様式第12号)により行うものとする。
2 代執行に係る行政代執行法第3条第2項の規定による通知は、代執行令書(様式第13号)により行うものとする。
3 代執行に係る行政代執行法第4条に規定する証票は、代執行責任者証(様式第14号)とする。
4 代執行に係る行政代執行法第5条の規定による命令は、代執行費用納付命令書(様式第15号)により行うものとする。
(公表及び標識)
第10条 法第22条第13項の規定による公示は、赤平市広告式条例(昭和25年条例第 号)に規定する掲示場に次に掲げる事項を掲示して行うものとする。
(1) 対象となる特定空家等の所在地
(2) 対象となる特定空家等の所有者等の住所及び氏名
(3) 命令に係る措置の内容
(4) その他市長が必要と認める事項
2 法第22条第13項の標識は、標識(様式第16号)とする。
(協議会の組織)
第12条 条例第15条第1項に定める赤平市空家等対策協議会(以下「協議会」という。)に会長及び副会長各1人を置き、委員の互選によりこれを定める。
2 会長は、協議会を代表し、会務を総理する。
3 副会長は、会長を補佐し、会長に事故があるとき、又は会長が欠けたときは、その職務を代理する。
4 会長及び副会長共に事故があるとき、又は欠けたときは、あらかじめ会長の指名する委員がその職務を代理する。
(協議会の会議)
第13条 協議会の会議は、会長が招集する。
2 会長は、協議会の会議の議長となる。
3 協議会は、委員の過半数が出席しなければ、会議を開くことができない。
4 会議の議事は、出席委員の過半数で決し、可否同数のときは、議長の決するところによる。
5 協議会は、特に必要があると認めるときは、会議に委員以外の者の出席を求め、意見又は説明を聞くことができる。
(報酬及び費用弁償)
第14条 委員の報酬及び費用弁償の支給については、赤平市特別職の職員で非常勤のものの報酬及び費用弁償に関する条例(昭和32年条例第3号)の定めるところによる。
(協議会の庶務)
第15条 協議会の庶務は、市民生活課において行う。
(補則)
第16条 この規則に定めるもののほか、必要な事項は、市長が別に定める。
附則
この規則は、令和2年1月1日から施行する。
附則(令和5年規則第17号)
この規則は、空家等対策の推進に関する特別措置法の一部を改正する法律(令和5年法律第50号)の施行の日(令和5年12月13日)から施行する。
附則(令和7年規則第18号)
この規則は、令和7年10月1日から適用する。






















